Изображения страниц
В номере
-
Основные статьи
-
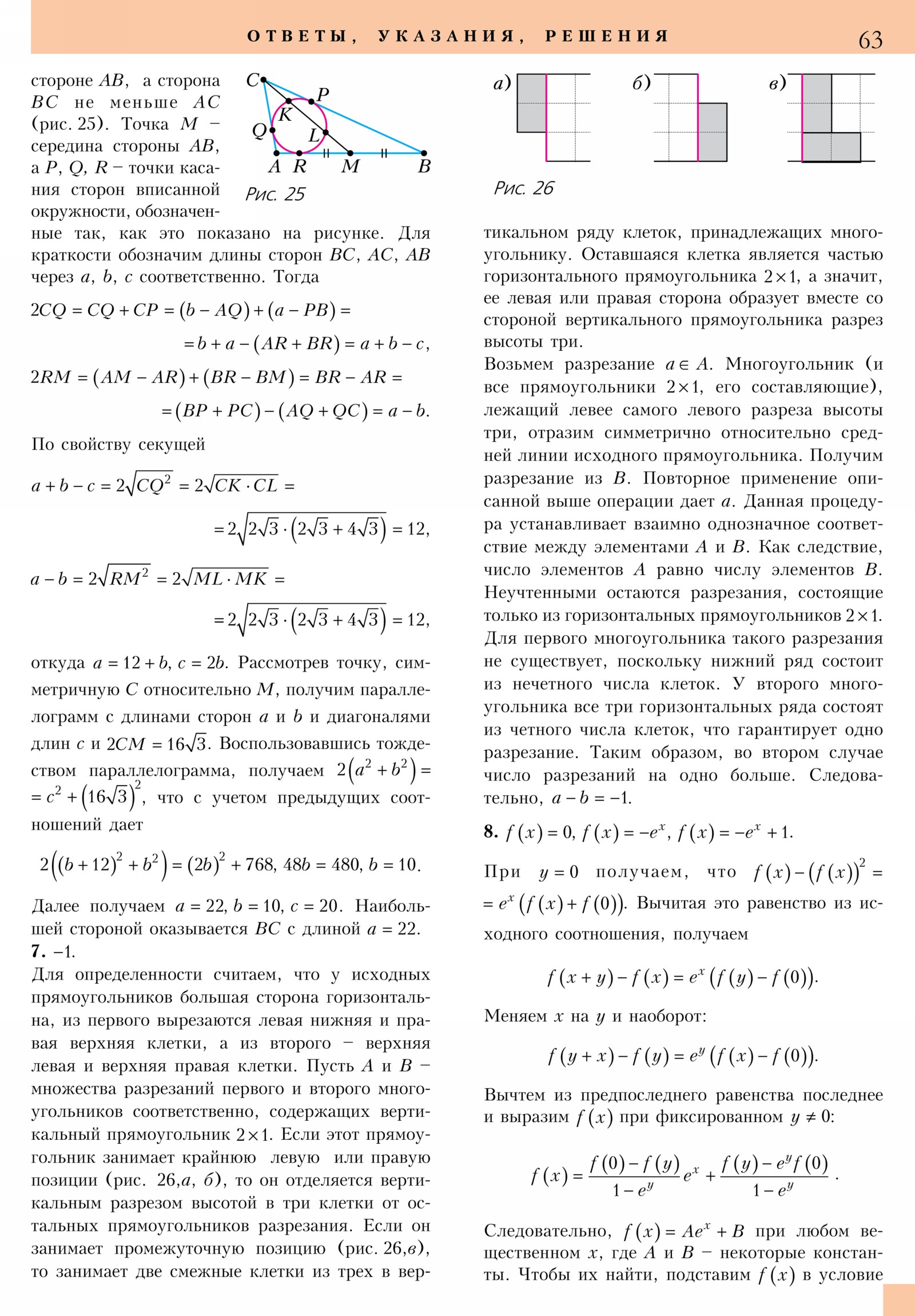
Задачник «Кванта»
-
Квант для младших школьников
-
Конкурс имени А. П. Савина
-
Калейдоскоп
-
Математический кружок
-
Математический мир
-
Лаборатория «Кванта»
-
Олимпиады
-
Экзаменационные материалы
-
Игры и головоломки
-
Шахматы



































































