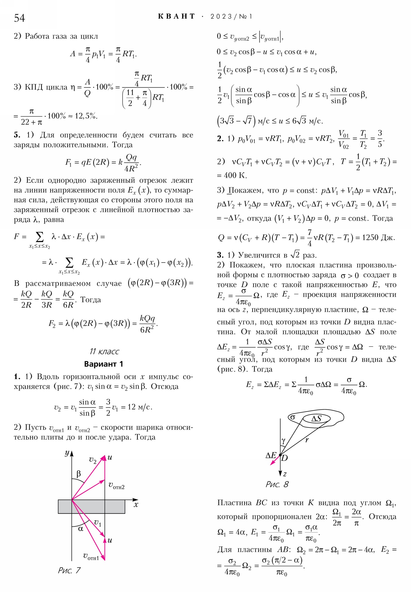
«Квант» — научно-популярный физико-математический журнал (издаётся с 1970 года)
Старый сайт журнала: kvant.ras.ru

Квант. — 2023. — № 1


Метаданные

Год
2023
Номер
1
Описание
Квант: научно-популярный физико-математический журнал. — 2023. — № 1. — 56 с.
Ссылка
https://www.kvant.digital/issues/2023/1/