«Квант» — научно-популярный физико-математический журнал (издаётся с 1970 года)
Старый сайт журнала: kvant.ras.ru

Квант. — 1981. — № 8

В номере


Метаданные

Год
1981
Номер
8
Описание
Квант: научно-популярный физико-математический журнал Академии наук СССР и Академии педагогических наук СССР. — 1981. — № 8. — 64 с.
Ссылка
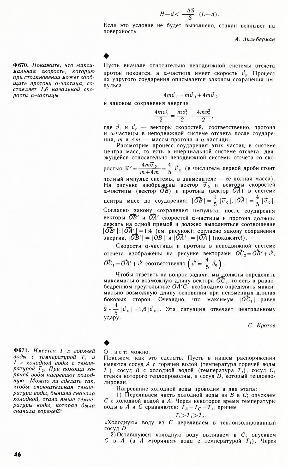
https://www.kvant.digital/issues/1981/8/