Изображения страниц
В номере
-
Открывающие статьи
-
Основные статьи
-
Задачник «Кванта»
-
Квант для младших школьников
-
Математический кружок
-
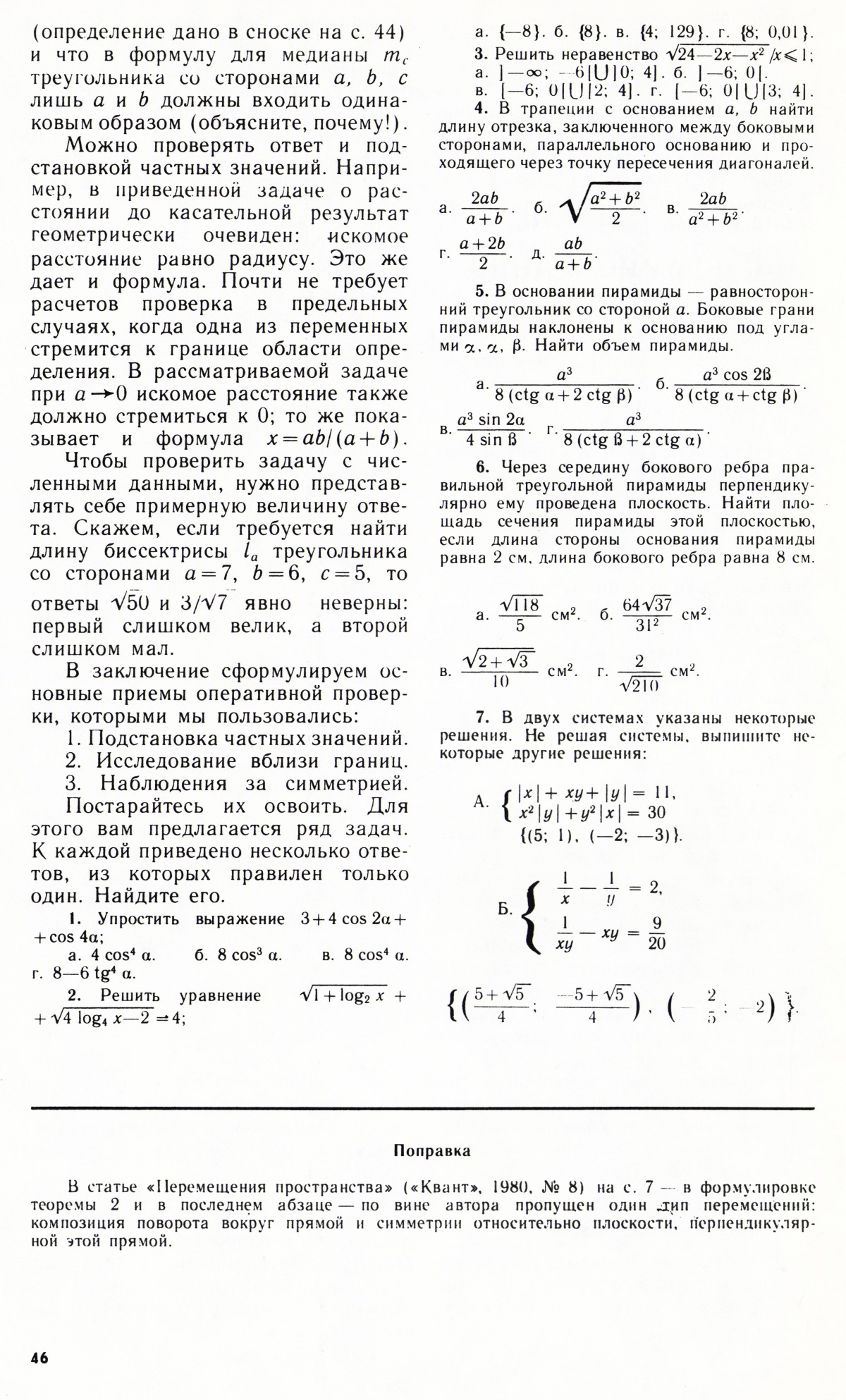
Практикум абитуриента
-
По страницам школьных учебников
-
Рецензии, библиография
-
Информация
-
Шахматы
-
Смесь
-
Разное



































































