Изображения страниц
В номере
-
Основные статьи
-
Задачник «Кванта»
-
Квант для младших школьников
-
Конкурс имени А. П. Савина
-
Калейдоскоп
-
Математический кружок
-
Школа в «Кванте»
-
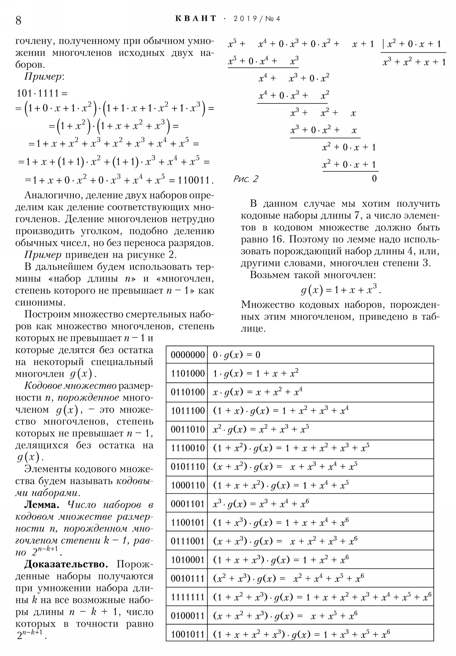
Практикум абитуриента
-
Олимпиады
-
Игры и головоломки
-
Шахматы
-
Разное



































































